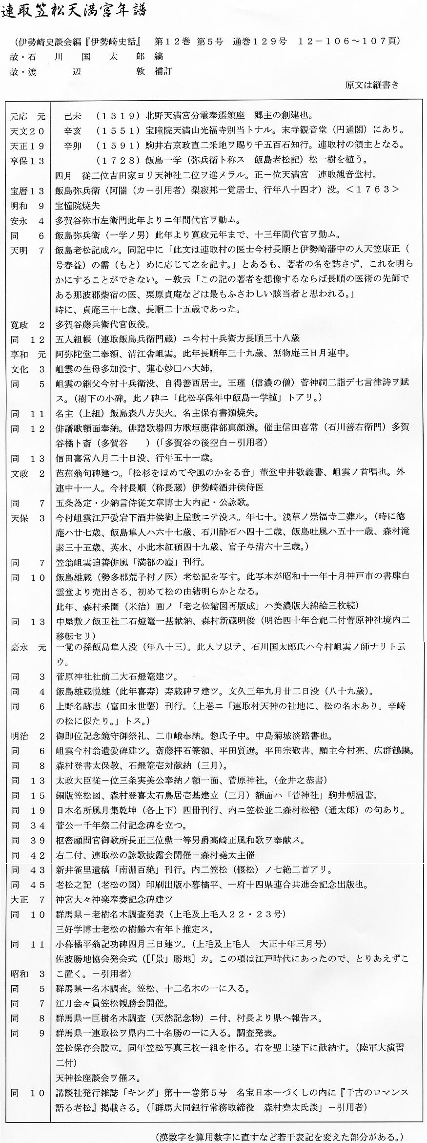
連取笠松天満宮年譜